Thales lance CDSP à partir de Vormetric et KeySecure

Image de Martino Dell'Ambrogio

Martino Dell'Ambrogio

Security Architect

CDSP à partir de Vormetric et KeySecure

En 2014, lorsqu’ils nous ont approchés, Vormetric était déjà une entreprise établie. Leur appliance Data Security Manager (ou DSM) a convaincu nos experts et plus d’un de nos clients. Les solutions centralisées de chiffrement de données et de gestion du cycle de vie des clés allaient devenir une composante essentielle de tout système d’information.

En 2016, lorsque l’un de nos plus anciens partenaires, Thales, a acquis Vormetric, nous déployions Data Security Manager 6 partout et pour un large éventail de cas d’utilisation. Le plus récurrent étant le chiffrement des bases de données et des fichiers de partage avec contrôle d’accès granulaire, aussi nommé : chiffrement transparent.

Thales a pris soin du produit et son investissement a permis d’introduire un ensemble encore plus important de fonctionnalités dans la plate-forme. Les systèmes de chiffrement natifs ont lancé des partenariats pour prendre en charge la gestion des clés par le biais de bibliothèques TDE propriétaires, de bibliothèques PKCS#11 standards ou encore du protocole KMIP. Ce dernier a été adopté dans de nombreux cas d’utilisation intéressants.

Les dernières versions mineures de DSM sont même passées à des bases de données internes différentes pour faciliter la mise en grappe, à des API plus larges pour plus d’automatisation et à une meilleure qualité générale du logiciel. Cependant, le cœur de l’appareil commençait à montrer ses limites.

Les mises à niveau étaient de plus en plus difficiles, la protection HSM était liée à un seul fournisseur « on premise », l’API était une interface XML difficile, etc. Finalement, après des années de superposition sans refactoring, des fonctionnalités entièrement nouvelles comme la gestion des clés dans le cloud et la tokenisation des données d’application ont été développées dans des solutions séparées.

En 2019, Thales a finalisé l’acquisition de Gemalto, y compris leur système phare de chiffrement et de gestion des clés KeySecure, lui-même précédemment acquis auprès de Safenet en 2014.

Depuis lors, leur stratégie a consisté à faire fusionner les deux solutions, à conserver la meilleure pour chaque cas d’utilisation et à réécrire l’appareil centralisé à partir de zéro.

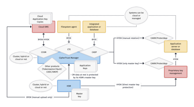
Les concepts n’ont pas changé dans CipherTrust Data Security Platform (CDSP). La plupart des protocoles ainsi que le code des agents sont éprouvés depuis longtemps ; ils ont été conservés. Les technologies de l’appliance de la plateforme : le CipherTrust Manager, ont été bien choisies ; et rapidement toutes les fonctionnalités de Vormetric et KeySecure ont été migrées dans CDSP. CDSP est d’ores et déjà déployée dans des environnements de production dans le monde entier ; notamment en Suisse.

Cette migration de fonctionnalités a été rapidement suivie, dans les dernières versions de CipherTrust Manager, par de nouvelles fonctionnalités : en particulier l’introduction de la découverte et de la classification des données, ou encore un meilleur support du cloud public.

Pour la plupart des cas d’utilisation, la migration de Vormetric et KeySecure se résume généralement à la copie des clés et des politiques, à la mise à niveau du logiciel et au passage transparent au CDSP.

Avec une API REST moderne, une architecture évolutive et une documentation publique, des projets de migration sont prévus partout, et pour cause : Thales cessera tout support à KeySecure d’ici fin décembre 2023, et Vormetric d’ici fin juin 2024. (Vormetric Data Security Platform)

L’achat de toute nouvelle licence n’est également possible que jusqu’à un an avant la fin du support. Ce qui oblige à avoir au moins une alternative valide fonctionnant en parallèle d’ici décembre 2022 pour KeySecure, et juin 2023 pour Vormetric.

Plusieurs de nos clients ont donc décidé, pour cette raison ou pour accéder à une nouvelle fonctionnalité nécessaire, de déployer CDSP dès maintenant et de migrer les cas d’utilisation existants plus tard. (Migration Thales Docs)

Il faut aussi mentionner que, pour chaque licence persistante achetée pour un agent/connecteur antérieur et toujours sous support, la migration de cette licence vers l’équivalent du CDSP est gratuite.

Les clients de Kyos ont été informés dès les premières annonces publiques de Thales. Les équipes de Kyos sont à votre entière disposition pour toute question, devis ou besoin d’évaluation.

Plus d’information à ce sujet ?

Nous sommes à votre disposition !